Goodreads: Rethinking the Recommendations Feature

Project Type: Academic project
My Role:
Designer spearheading end-to-end design process
Project Length: November 2021 (2 weeks)


Overview

Goodreads is a social reading app that allows users to keep lists of books they want to read and have read, see what their friends are reading, and track their reading progress. Though the site has millions of devout users, many have lodged complaints about the recommendations feature and others don't utilize the app's social capabilities due to poor design and integration into the app. To expand on their social capabilities and improve the UX of the Recommendations feature as a whole, I imagined a way to create a more refined feature for recommending books to friends. This was an exploratory project not in partnership with Goodreads.


Goals


User Research to Understand Areas of Improvement

In order to get a better understanding of user pain points when it comes to the current recommendations feature and the social capabilities of the app, I scoured reviews on the App Store.

 

A common theme was that users were frustrated by their inability to adjust the Goodreads generated recommendations by noting their disinterest in a recommendation. Many didn't utilize the social capabilities of the app due to their poor design and lack of functionality. Other customers didn't realize that recommendations could even be sent to friends from within the app, due to how poorly the feature is integrated into the app.

 

I conducted a survey with 40 Goodreads users on their app usage habits, which showed that although many of them regularly use the app, only 2.5% of them list the recommendations feature as the primary reason they use the it. Only 35% of users use the recommendations generated by Goodreads and only 15% use the recommendations given to and from friends. My aim was to improve UX of these features in a way that would encourage and increase their use.


Synthesizing Research

I synthesized the results of my research in an affinity map to draw out key themes on both common aspects of the user journey that needed improvement and potential solutions to those issues.


Interaction Design

I created task flows for the main tasks involved in my re-design: browsing recommendations, recommending a book to a friend, and checking recommendations from friends (both from the notifications tab and the recommendations tab).

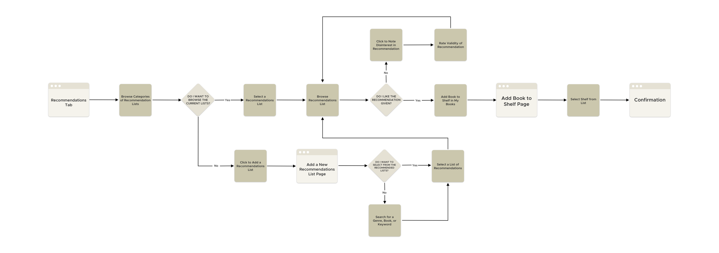
Browsing Recommendations

Recommending a Book To a Friend

Checking Recommendations From Friends (Notifications Tab)

Checking Recommendations From Friends (Recommendations Tab)

 

To ensure that my re-design was improving the user experience, I created journey maps to detail the user experience with the current recommendations features and the improved experience with my re-design.

 

After identifying the key flows I would be designing, I sketched the flows out and translated the sketches into wireframes for Android and desktop.

 

Usability tests I conducted with 3 participants helped me narrow down on designs which eliminated potential sources of confusion and showed users more relevant results right away.


Home Page and Checking Recommendations from Notifications


Recommending a Book to a Friend


Checking and Adjusting Goodreads Recommendations


Learnings

This project was the a great learning experience in how to roll out a new feature for an existing product, maintaining consistency where necessary while exploring ways to improve the user experience. As a next step, I would think about how to re-design and improve the other pages of the app as well, as there are many areas overdue for a refresh.

Previous
Previous

Supporting Accurate Pacing in Remote Tutoring Sessions